This article answers everything about the question “What is Daz3d?”. We will cover several topics around this 3d software in detail. Here what you will learn:
- What is Daz Studio?
- What is Daz Used For?
- The Daz Genesis Technology
- The Daz Marketplace
- Daz Special Features
- Daz3d Community
- How to install Daz Studio
- Daz Studio Interface Overview
- Daz3d Pricing
- Great Daz Products
What is Daz Studio
Daz Studio is an easy to learn 3d software that is developed and distributed by Daz3D company for free. Daz Studio is a 3D scene creation and rendering program, so itโs main purpose is to create various images and videos with the use of a vast variety of different tools and assets.
For example you can load a figure, choose itโs wardrobe, pose, hairstyle, place background, some lights and press render. You will easily come up with something like this:

Visualization is done using mainly the advanced Iray rendering engine or 3Delight rendering engine, both of which come free with Daz Studio itself. You can also improve your scenes by using various plug-ins for the Daz Studio from different vendors and companies.
So what is Daz3d’s main advantage? Why should anyone prefer using it instead of any other software? Is it better than, for example, Blender or Maya programs? There is no right answer here. You can read our article Daz3d vs Blender Comparison where we go into detail about that stuff.
One of the main advantages that distinguishes Daz3d from other programs is that it is a most versatile figure platform, meaning that in Daz Studio figures are designed with highest customization levels, so they can easily become any character that you want with the use of modular content, utilizing which you can mix and match from different ready-made assets such as hair, clothes, shoes and many more.

Example of customisations available for one character
Latest and most adaptable figure platform ever made is called Genesis 8 and can offer backward-compatibility with all of its predecessors and tens of thousands of supporting assets, all of which can be found in Daz3d online store.
As can be acknowledged from everything said above, Daz3D allows the user to manipulate comparatively ready-to-use models and figures, as well as other supporting 3D content and assets.
It is intended for users that can have absolutely no experience in 3D software, but who are still interested in portraying human and non-human figures for artistic purposes such as illustrations and animations. Since the threshold for entering and learning this program is very low and anyone can create art with it.

Identical Genesis 8 models that was changed only with available morphs and transforms
What Is Daz Used For
What is Daz Studios features that I found particularly awesome is that it does not try to limit users in the ways that they can use it. That is to say, that there is an enormous range of ways that you can use this software for.
It is possible to create everything that you might think of and everything that you maybe ever wanted. Possibilities range from more regular stuff like making covers, pictures and videos to unusual stuff as making comics, novels or using Daz Studio for games.

Source Jonathan 8
There is even such a unique way as to use software as your reference for different art. For example, you want to draw a character in a specific pose, but you donโt have anybody to pose for you and there are no references. And here comes Daz3D into play, as it is perfect for this stuff.
Yes, there are a huge number of ways you can use software for, about which we wrote a separate article โWhat people use Daz3d For?โ. But the main use was and always will be the art. Meaning, that this software made for you to create art and express yourself.
What is the Daz3D Genesis Technology
One of the most unique and attractive features of the Daz3D is their Genesis technology. You may have heard of it a lot, but what is Daz3D Genesis? Well it is a character engine developed exclusively for Daz Studio.
So this platform has only a couple of base figures. The thing is that these figures are highly customisable and you can basically refine and modify them to be anything you want. Also you always can just buy more figures and even mix and match them between each other to receive a unique model, created by you.

All generations of Genesis 8 figures from 1 to8
Besides the figures themself, Daz3D Genesis technology also provides an enormous content library that will adapt to any of your characters. Meaning, that it almost does not matter what asset you buy, it will match your figure. That is because all models were created on the same bases.
Genesis technology was launched in 2011. And after that every two years Daz3D has been updating and launching the next generation. Up until 2017, when the most modern Genesis 8 platform was released.
Genesis 3
Even though right now Genesis 8 is, technically, the best, it does not mean that the previous Genesis 3 generation is obsolete.
That is mainly because there are a lot of products already designed for this generation. Some people find that the changes between Genesis 3 and Genesis 8 are not enough to justify leaving behind their collections.

Genesis 3 figure in a medieval scene – source Evan for Genesis 3
Also, as products designed for the third generation can be considered old, they are usually cheaper than newer products designed for the latest figures. You can often find that the prices were lowered, there are a lot of discounts on different assets or sometimes you even can find them in the freebies section. Consequently, working with the Genesis 3 is simply cheaper.
You can find more information about Genesis 3, its comparison to Genesis 8 and why people still use it a lot in our Daz3d Genesis 3 article.
Genesis 8
At the moment of writing this article, Genesis 8 is the newest and most improved platform. Therefore there is no surprise that it is used the most.
As the most advanced platform, it offers a lot of improvements, conveniences and features compared to previous generations. This includes things like: improved skin, better default pose, eyelash system, and most importantly – advanced backwards compatibility technology. This allows Genesis 8 figures to use assets created for previous generations without problems. This makes the range of assets available for you unbelievably huge.

Scene with the Genesis 8 character – source Underbelly for Genesis 8
About this generation innovations and features we wrote in our Daz3d Genesis 8 article. We explained there how and why it is the best generation yet. Also we answered some most commonly asked questions, such as why Genesis 8 is the fourth generation and not eights.
Genesis 9
As was said previously, Daz3D developed and released the next generation of Genesis technology every two years. And as Genesis 8 was released in 2017, people expected the next generation to appear in 2019. But it was not meant to be. And even right now, in the middle of 2020 there is not a lot of information about the Daz3D Genesis 9.
We wrote an article about Daz3D Genesis 9. In this article we speculated about what new features and improvements could come. And also explained why it can be even viewed as the good thing that its release is delayed.
Daz Marketplace
I have already mentioned that there are tens of thousands of different assets that you can use in your scenes. How and where to find these assets and products? Answer is easy.
Daz3D has been developing a broad marketplace where you can download a huge collection of models for years. These products will serve as assets to your projects. They include things like clothing, hairstyles, characters or even settings such as natural landscapes.
Go to the Daz3D site and find the โShopโ button there. Or simply go directly into the shop via this link: www.daz3d.com/shop/. And you will be greeted with something similar to this:

At this main page see what are the best deals right now, are there any important promotions, what is new on the shop and also what is hot amongst users. At the top right corner you can search by name of the product and below the Daz3D logo there are categories.
If you scroll page lower, you will see section with the products themself that you can filter:

Use filters to find exactly what you want. You can filter by the artists who made the product, by its genre, by the figure they were made for or by software you can use it in. Yes, it is possible to find here assets that can be used in other software. Also on the right there is a sorn function, so sort the products by their price, trendiness, popularity or by novelty.
What is interesting, is that you sometimes will get more things from some items than you might think. For example, here is the character that I found in the shop:

Source Daisy 8
It would be obvious, that if you buy a character – you will receive this character and that is it? In reality you will also receive some additions. Such as: hip tattoo, ability to change eye color, makeup options and leap-gloss options. And it is like that with most of the products in the shop.
Usually you can buy some add-ons for the products. Especially for characters. For example, it is possible to buy clothes that will fit the style and idea of the character. So for that purpose there are many bundle deals available on the shop. Meaning you can buy not only the item you want, but also all or most of the available assets.
Here is Mr. Woo character that I found in the shop that represents an elderly asian man :

Source Mr Woo
You can buy the main character that will look like the screenshot above. But also there are bundles available for this character. There is a starter bundle, that includes a couple asian styled outfits, some poses, morphs and hairstyles that you can use. And also there is a Pro Bundle. It adds everything that starter has, but also more. More poses, outfits, beards, morphs and hairstyles. So you will have a lot of options. And it is very beneficial to buy a bundle instead of buying each product separately.

Source Mr Woo with the assets from Pro Bundle
There might be a concern that it is really expensive to use Daz Studio because of how much some bundles can cost. Well, it is not so. Simply because there is no need to buy the newest items in the shop. Sales is a common thing in the Daz3D marketplace. So you can just wait for when your desired item will be on sale.
What is Daz Studios โFreebiesโ programm? It is a section of the shop that has a 100% discount on every item. Basically, you can get any items in the โfreebiesโ section for free. This section is changing frequently along the time. So be fast enough to grab everything that you need.

Free items in the โfreebiesโ section
Special Features
What are Daz Studios features that make it unique and stand out from other 3D software? Question, that anybody can ask themselves. Well, this article already named a couple of main features. Such as a huge content library in the shop and Genesis technology. But it is not all, there is more.
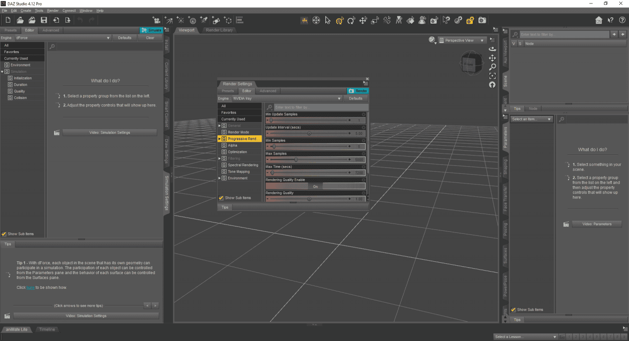
Firstly I want to mention the dForce. It is a very useful tool that will simulate the physical interactions such as collision of any soft material. This can be hairs, fabrics, plastic or other.

Clothes simulated with the dForce – source Cleric Outfit Textures
dForce is easy to use and learn. But its possibilities are really big. And if you use it smart, you can improve your renders a lot. Because things like the hair and clothes of your characters would not be static and will move and obey physics. You can learn how to use dForce yourself in our article Daz dForce: Basics, Tutorials & More
Another nice feature would be animation possibilities. One might wonder. As there are a lot of software that allow to animate. But Daz Studio has its differences in this regard. To clarify, I am talking about things like that you can create animations out of premade poses and combine ready to use animations.
It is also possible to find on the marketplace a lot of different animations and poses, that would help you to make anything you want. Besides, there is also a unique add-on for the daz studio called AniMate2. This add-on adds an alternative timeline that is really convenient and useful.
If you want to learn more about animations or start animating yourself, take a look at the Daz Studio Animation Tutorial: Step by Step we have on our site.

Dog mid animation – source Animation Cycles – Base and Great Dane
Rest features that I find important to mention are the unique tools available in the Daz Studio. These tools include PowerPose and Puppeteer tools.
PowerPose tool allows you to precisely control poses of your character. You can control separately parts of the body by just dragging in its interface. Also you can change some head and face expressions. If you use Genesis 8 figures you will have a special PowerPose template that expands your possibilities and allows in-depth change of face features of your characters.

PowerPose tool interface
Second tool is the Puppeteer tool. With its use you can store any poses or expressions that you want. And then change between them at any desired speed. Which can be used to make animations of changing poses.
Both of the tools mentioned are really useful when you are animating. That is why about both of them you can read in the animation article that was already mentioned above.
What is Daz3d Community Like?
Community activities are a good thing. And it should be good news, that the Daz Studio has a really live and active community formed around it. Developers are also active, as you can find them contacting users time to time. And releasing some sneak-peaks, videos and tutorials.
If you are interested in talking with people that use Daz Studio, you should go to the Daz 3D Forums. There you can find discussions about most different stuff, ranging from the different problems and errors people encounter to the speculations about next versions and features that could come.
DAZ 3D User Galleries are for sharing your work with others. You can find there other people sharing what they have done using Daz Studio. Like these works and comment on them as well. Or show everyone what you have done so others could appreciate it too.

Another community-related content is Contests and Events. Users are making their own contests with different rules and features. Also these events and contests are usually aimed at different people. So if you are just a beginner, it does not mean that you canโt take part in these events. As there are contests made exclusively for beginners.
How to install Daz Studio
It is really easy to install Daz Studio and any assets that you bought or received in other ways. Mainly it is easy because Daz3D developed the Daz Install Manager(DIM) that will help you to download and install the software itself and anything connected to it.

Alternatively you can use another software that is called DazCentral. It is really similar to the DIM but has a different interface. Or also you can always install Daz Studio manually by yourself.
We have an article that in-depth explains what Daz Install Manager and DazCentral is, what are the differences. And how to install Daz Studio in any way that you might want. Daz Install Manager DIM vs DazCentral vs Daz3d Manual Install
Daz Studio Interface
Interface of the Daz Studio is objectively on a good side. That is because it is made in a modular system and has many different layouts and styles. This means that you can adjust the interface to your liking as it is made of the windows, also known as panes. Place things where you like them and even change how the whole interface looks.
When you open the application, you are greeted with the โWelcomeโ window.

Here it is possible to choose any learning materials and useful links to help beginners start. There are tutorials, videos and guides from the Daz3D and Users. You may check the box at the bottom if you donโt need any of these.
After closing the โWelcomeโ window, there will be the main interface with the default layout โCity Limits Liteโ that looks like this:

At the top there are a toolbar and shortcuts. On the left situated different settings and content tabs. Top right you will find a Scene window with the information about any object in your scene and lower is more in-depth settings of selected objects. On the bottom there are collapsed animation tools.
But nothing said above is permanent, almost everything can be changed and adjusted. For example, you can click and drag on any tab and relocate it. Even place it in the middle of the viewport:

You can close any pane by right clicking on it and selecting โClose Paneโ. To open any closed windows or ones that are not open by default, go to the โWindowโ option on the top bar. There you will find โPanes (Tabs)โ drop-down list with all possible tabs to open.

Earlier I have mentioned layouts and styles. Styles are just for changing the appearance of the interface. Change the color scheme, fonts, size of texts etc. In the same โWindowsโ option you can find the โStyleโ drop-down list. There you can open window that can change style of the interface:

Layouts, on other hand, are changing the whole interface. They change where everything is situated and how everything does look. There are different options, so anyone could find something that they like. To change the layout, again, open โWindowโ and there, under โWorkspaceโ find โSelect layoutโ.
You will be greeted with the similar window to the โStyleโ one. Here you can change the layout of the scene, see the preview screenshot or click the โpreviewโ button to view it yourself. Each layout has its own detailed description.

Hollywood blvd layout combined with the Highway style. Have a look also at our How to Use Daz3d tutorial.
What is the Daz3d Pricing Model?
Daz Studio is absolutely free. You donโt need to buy anything at all to utilize it. Just download and install it for free from the website and it is ready to use.
Also, anything you render out in the Daz Studio will be fully owned by you. Meaning, that you can do pretty much whatever you want with the result. Even sell it and have profit. But if you want to use your scenes in an interactive way, you will need to additionally but an Interactive License.

This means that without this license you are not allowed to use stuff made in Daz Studio for interactive applications, such as games.
Daz3D also proposes its users to join their exclusive membership program that is called Platinum Club Plus. This membership allows users to get more discounts and sales, receive exclusive monthly coupons and additional weekly freebies.

You can buy this membership quarterly for 24$ for 3 month. Or annually: $70 for 12 month, which is less than 6$ a month overall. So if you plan to use Daz Studio a lot – it is really a smart choice and a good membership proposition. This will save you a lot of money when buying 3d content.
Some great Daz3d Products
It is easy to get lost amongst thousands of the products available in the store. That is why I want to give you a couple of advice and directions.
First of all, just take a good look at the main page of the store. Usually there is information about ongoing promotions and sales. And you can find really good deals there.
But what about some specific products? Maybe some products that will help beginners start creating?

Body morphs – source Genesis 8 Female Body Morphs
First, pay attention to the original Daz products. There are a lot of them, some of which are really useful for beginners. Look at the different head and body morphs. Because this is what you will use a lot if you work with the characters.
You might want to utilize some light assets and HDRIs to improve your overall lighting on the scene. There are a lot of them in the shop. You can check our Daz3d Iray Lighting Tutorial, where we name products that will be useful for these purposes.
Another good idea would be to get yourself a character bundle. I donโt have idea about what character you might want and for what purposes. I can advise you to look for the sales. For example, right at the time of writing this article, there is a newest awesome Ashan 8 figure on sale.

Ashan 8 – source Ashan 8 Pro Bundle
Right on this site we also have already mentioned some good and useful products. Just find an article about something you are interested in and there will most probably be some products mentioned. Also take a look at the 7 Best Swimming Pool 3d Models and Top 6 Bar 3d Models if you are interested in the interiors. And 11 Best Car 3d Models if you are into cars or need some good models.
Conclusion
So what is the answer to “What is Daz3d”? In the end we can conclude that Daz3d offers a software made to produce high quality renders and animations. It is made in the way, so you can skip all the technicalities such as modeling, rigging and texturing everything yourself. Meaning that you can jump ride ahead in the most interesting part – making scenes and rendering them creating art.
Also the program has a lot of special features, such as Genesis technology, advanced store content, dForce engine, iray renderer and many others. At the same time it is good to the beginners, interface is easy and community proposes a lot of different content and events.