Moving multiple objects at once. It is quite a frequent problem. This Daz3D move multiple objects tutorial covers several techniques for this problem. Especially if you have a bigger scene with a lot of objects – you may be lost. And there is no obvious solution to this in the Daz Studio at first.
In this article we are going to look into the ways of how you can transform multiple objects at once. And there is not only one way, so we will introduce a few.
Daz3D Moving Multiple Objects by Parenting
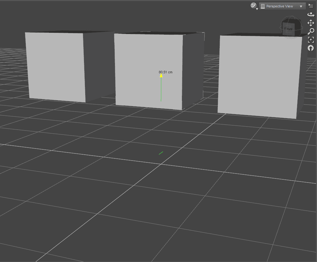
These methods can work with any objects from any scene. So I will show it in a simple environment with only 3 cubes.

Daz3D Parenting to Each Other
First method is to simply parent cubes to one another. To do this you need to select one of the objects in the โSceneโ pane, right click on it and select โChange *** parentโฆโ.

Then in the appeared window select the object that you want it to be parented to.

You can see that objects are parented if in the โSceneโ pane the child object is situated beneath its parent object like this:

Alternative and easier way of parenting would be to simply click and drag the child object on the parent object still in the โSceneโ tab.
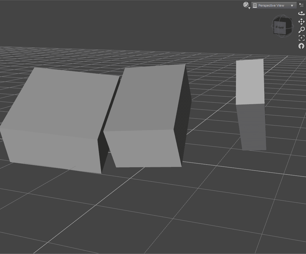
With all the objects parented, we can now proceed to moving them all together. To do so, select the parent object and move it. All children objects should copy its movement

This does apply not only to moving objects. But to any of the three main transforms. This means that if you rotate or even scale the parent object, all children objects will be transformed in the same way.

Besides, you can transform any of the children objects separately, without any binding to the parent.

Though there is a problem that you may have noticed already. There is no way to transform the parent object – middle Cube in my example. Because if I try to do that – all three will be changed.
Daz3D Parenting to the Null
An obvious solution to this problem would be to parent everything to some specific object. Something that you would not need to transform. And that is exactly what we are going to do.
Fortunately, there is a perfect object in the Daz Studio for this task. Object is called Null. You can add it from the โCreateโ drop-down list in the top bar of the interface.

Null is an object that is used for tasks such as this. Because you can transform with an object like this and interact, but at the same time it is literally nothing, a null. Meaning that it does not take your memory and will not show up on your renders. Perfect.

After parenting all three cubes to the null object – I can transform any of them separate from each other. And at the same time I can transform them together by selecting Null and applying some movement, rotation or scaling to it.

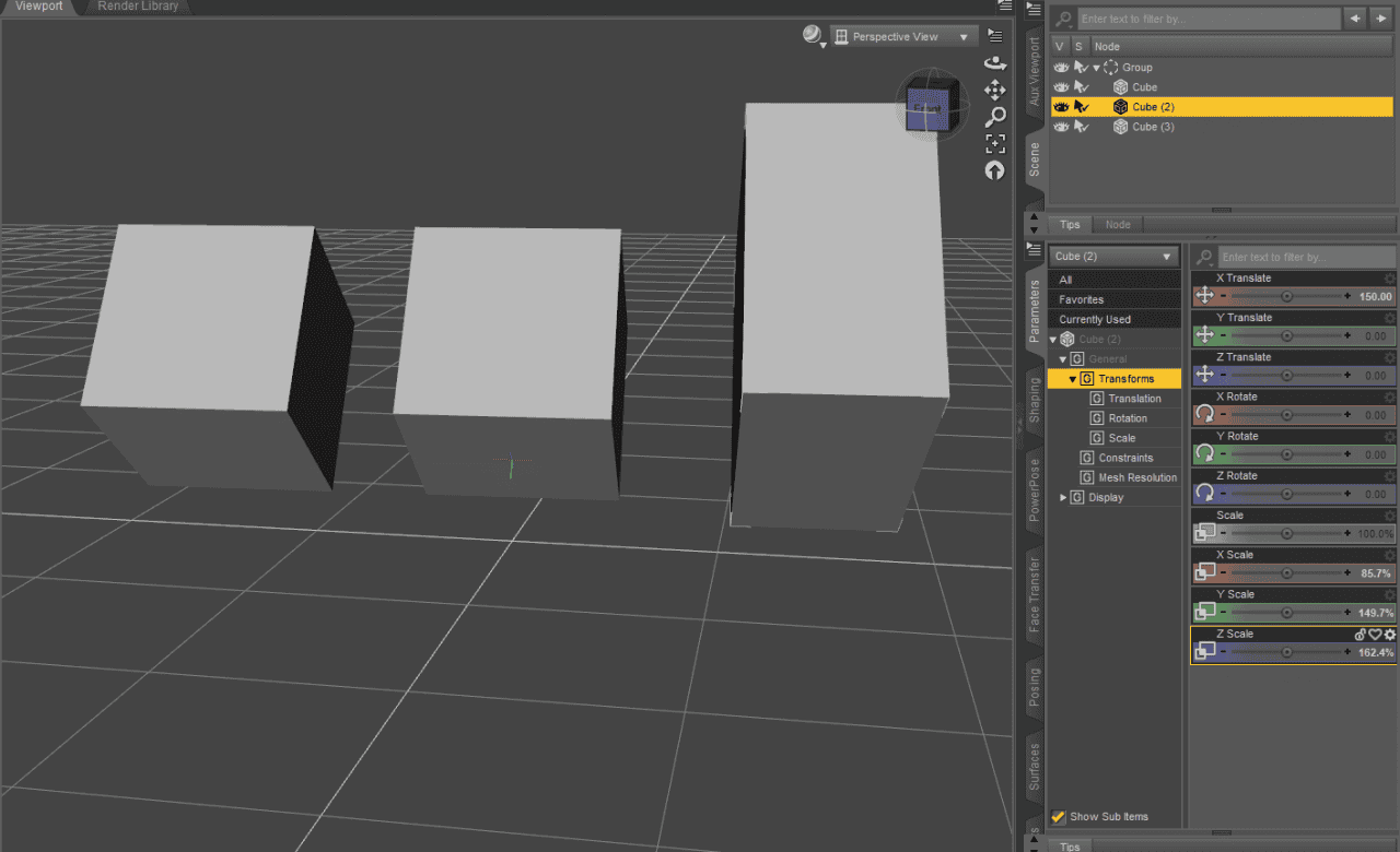
Daz3D Moving Multiple Objects by Grouping
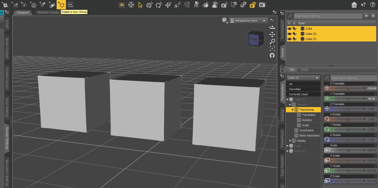
Last and probably the best way of transforming multiple objects at once. For this method you need to choose all the objects that you want to group and then press the โCreate a New Groupโ button on the toolbar.

It is really similar in action to what we just did. Meaning that it creates a Null and parents everything to it. Just with the one simple button press instead of doing everything manually.
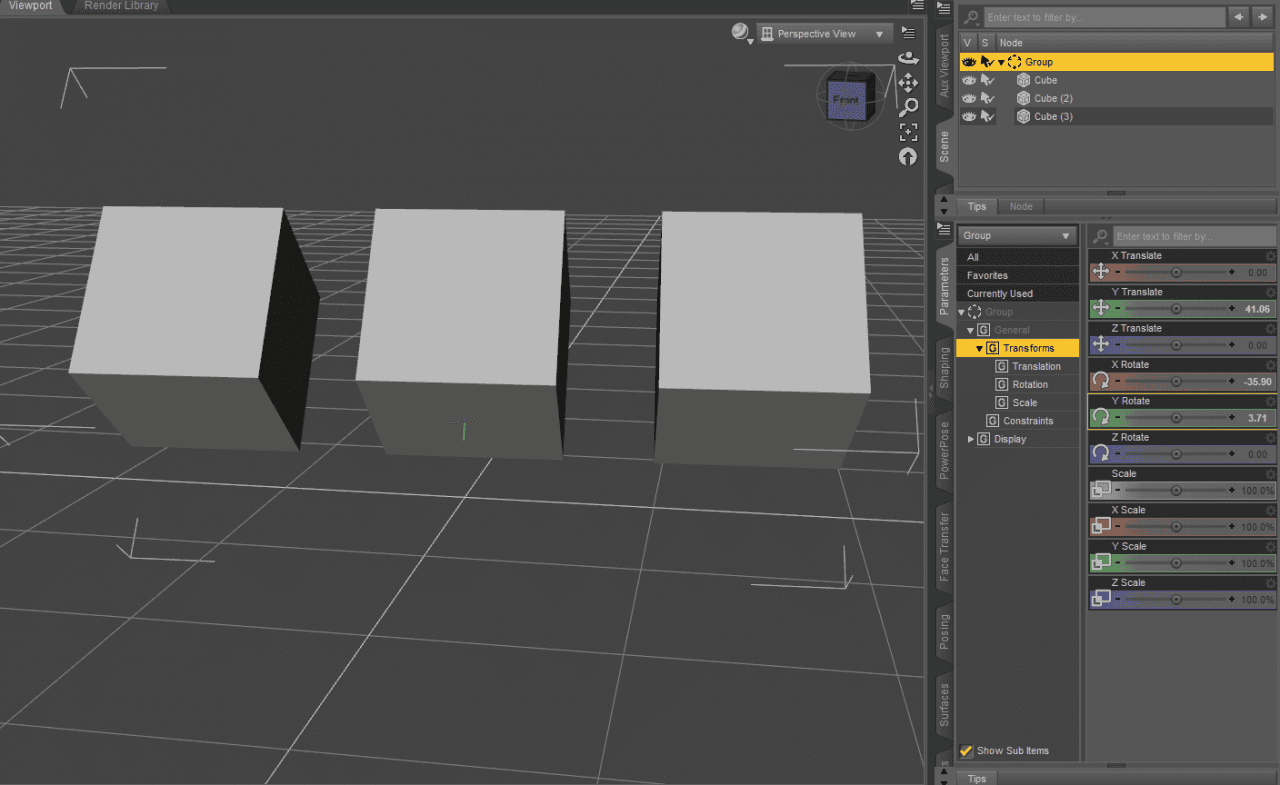
Working with grouped objects is the same as we already did. We can select the โGroupโ object, that will transform all objects in the group simultaneously:

Or we can select any of the objects separately to transform them individually.

Daz3d Products to Move Objects
There are also dedicated products on the Daz Store that you could use. For example the Advanced Collective Transform Tools asset.

Source Advanced Collective Transform Tools
Conclusion Daz3D Move Multiple Objects
Moving multiple objects in Daz Studio is a really useful function. Especially when you have a big scene with a lot of objects. That is why we created this article where we explained how this works and introduced a couple ways of executing this task. For more tips see also our Daz3d Tutorials collection.